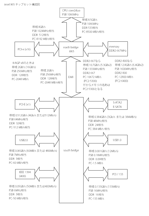
以前から、PC2-xxxxメモリとDDR2とFSBの関係がごちゃごちゃになりやすいので、年前、こんな表を作った。

ところが、2008年11月16日に日本で発売になったcore i7からFSBという概念がなくなったからこの表の意味が・・・(笑)
core i7はハイパースレッドをつかったとはいえ、家庭用PCで1CPU 8core相当はすげえと思う。
しかも、AMDのようにCPUにメモリコントローラを内蔵したことと 空いているコアに使う電力を忙しいコアに振るturbo boost technologyを採用したこと、 トリプルチャンネルメモリなどを採用したことでメモリ周りでもたつく2CPU(8コア)のXeonより速いかも。
(まあ、Xeonは元々サーバー用だしな)
従来のintelチップ構成って、メモリが速くなってもCPUがボトルネックになってるよなーと思っていただけに、
core i7のこれからの進展が気になるよね。
年前、仲間内で「1つのパソコンの中にCPUが256こあって分散処理できればいいのにな」と 半分冗談で言っていたマルチCPU時代にやっと入った気がする。 後はそれを使いこなすOS(まあ64ビットOS)とソフトウェア、 マルチコア搭載のビデオカード(理想はマザボと一体化)、 SSDなどをメインとする長寿命高速外部記憶装置があれば、新世代突入確定。
追記:上の表でsouth bridgeにAGPx8をぶら下げて記述してましたので、これを修正しました。すみません。(2009/05/11)